Применение линейных стабилизаторов
Микросхемы (далее ИМС) линейных стабилизаторов напряжения очень удобны для применения в различных схемотехнических проектах, не требующих высоких КПД и больших мощностей. При использовании правильных схемотехнических решений, они обеспечивают более высокую надёжность (за счёт меньшего числа компонентов, даже с учётом интегральных) и меньший уровень шумов, кроме того такие источники питания проще в проектировании и реализации. Дополнительным плюсом также являтся то, что многие ИМС стабилизаторов обеспечивают встроенную защиту от перенапряжения, от превышения тока и от переполюсовки входного напряжения - всё это позволяет в большинстве случаев обойтись без дополнительных элементов в схеме.
Из недостатков данных решений следует отметить два основных:
Несмотря на все недостатки, такие схемы часто вполне уместно использовать в своих проектах. В данной статье пойдёт речь о различных схемотехнических особенностях применения данных микросхем.
Следует отметить, что несмотря на то, что устроено большинство схем примерно одинаково, некоторые аспекты (например номиналы элементов) могут различаться, поэтому перед использованием той или иной схемы обязательно посмотрите даташит на вашу микросхему.
Конденсатор C1 рекомендуется ставить для предотвращения возникновения "генерации на входе", если микросхема стабилизатора находится дальше 10 см от источника напряжения - по сути это просто фильтрующий конденсатор. Мы в своих проектах ставим на вход конденсатор в любом случае. Рекомендуется использовать керамику или тантал, ёмкостью не менее 0.1 мкФ. При выборе номинала ёмкости керамики помните, что при повышении температуры у большинства керамических кондёров сильно падает ёмкость.
Назначение конденсатора C2 различается в зависимости от внутренней схемы стабилизатора. Например в микросхемах серии КР1158ЕН, данный элемент обеспечивает отсутствие возбуждения выходного напряжения. А производитель LM317 отмечает, что выходной конденсатор служит лишь для улучшения переходной характеристики и на стабильность не влияет. Так или иначе, при использовании конденсатора малой ёмкости (1-2 мкФ) на выходе многих линейных стабилизаторов наблюдаются небольшие колебания выходного напряжения с частотой несколько кГц и амплитудой порядка 0.2-0.4 вольт. Увеличение выходного конденсатора до 10 мкФ полностью данные колебания убирает.
Оба конденсатора необходимо размещать как можно ближе к корпусу микросхемы.
Диод Д1 ставить не обязательно, в большинстве типовых схем его не используют, но если вы используете конденсатор C2 или выходные напряжения превышают 25 В, диод Д1 рекомендуется всё-таки оставлять, поэтому я оставил его на схемах. Также, данный диод рекомендуется использовать если нагрузка носит индуктивный характер. Он обеспечивает путь для разрядки C2, а в случае индуктивной нагрузки ограничивает броски тока через стабилизатор.
Конденсатор C3 уменьшает пульсации выходного напряжения. Рекомендуемый номинал C3 - от 1 до 10 мкФ, большее значение ёмкости значимых улучшений не даёт.
Диод Д2 нужен при использовании C3 - он обеспечивает его разрядку при выключении питания. При отсутствии C3 достаточно диода Д1.
Резисторы R1 и R2 используются для задания выходного напряжения. Регулируемый стабилизатор стремится поддерживать опорное напряжение (Vref) между выводом подстройки и выходом. Поскольку значение опорного напряжения является постоянным, величина тока, протекающего через делитель R1 и R2 определяется только резистором R2. Величина опорного напряжения может меняться от экземпляра к экземпляру от 1.2 до 1.3 В, и в среднем составляет 1.25 В. Напряжение на выходе фактически является суммой падения напряжения на R1 и Vref, т.о., чем больше будет падение напряжения на R1, тем больше будет напряжения на выходе.
Рекомендуемый номинал резистора R2 240 Ом, но допустимо его варьировать в пределах 100-1000 Ом. Выходное напряжение рассчитывается по следующей формуле:
Если поднять напряжение нужно на небольшую величину (0.5 - 1.5 В) вместо стабилитрона Д2 можно использовать практически любой диод в прямом включении (катод на землю). Тогда выходное напряжение будет увеличено на величину падения напряжения на диоде, а резистор R нужно исключить, потому что колебания тока из вывода подстройки невелики и падение напряжения на диоде будет практически постоянным.
Рассеиваемая резистором мощность вычисляется по формуле:
Микросхема поддерживает падение напряжения между выходом и выводом подстройки и в случае превышения тока через R2 уменьшает ток через себя, что вызывает уменьшение падения напряжения на R1 и последующее закрытие транзистора. Таким образом, максимальный выходной ток определяется резистором R2 и опорным напряжением микросхемы:
Повысить ток можно и для стабилизатора напряжения, включив его по аналогичной схеме (но без R2), однако следует помнить, что в этом случае схема лишится автоматического ограничения по току и превышение максимального значения повлечёт за собой повреждение элементов.
Конденсатор C2 в данной схеме допустимо не использовать, так как транзисторы обладают некоторой собственной ёмкостью.
Из недостатков данных решений следует отметить два основных:
- Низкий КПД - "лишнее" напряжение такие схемы фактически сбрасывают в тепло, что, соответственно, в большинстве случаев требует применения дополнительного охлаждения.
- Необходимость положительной разницы напряжений между входом и выходом - даже самые лучшие модели линейных стабилизаторов имеют падение напряжения около 0.4В, а большинство перестаёт работать уже при разнице 0.5В.
Несмотря на все недостатки, такие схемы часто вполне уместно использовать в своих проектах. В данной статье пойдёт речь о различных схемотехнических особенностях применения данных микросхем.
- Стабилизаторы с фиксированным напряжением
- Стабилизаторы с регулируемым напряжением
- Повышение напряжения стабилизации регуляторов с фиксированным выходным напряжением
- Ограничитель тока на линейном стабилизаторе
- Увеличение максимального тока ИМС линейных регуляторов
- Стабилизатор с плавным нарастанием выходного напряжения
- Управляемый стабилизатор напряжения с дискретными уровнями выходного напряжения
Следует отметить, что несмотря на то, что устроено большинство схем примерно одинаково, некоторые аспекты (например номиналы элементов) могут различаться, поэтому перед использованием той или иной схемы обязательно посмотрите даташит на вашу микросхему.
Стабилизаторы с фиксированным напряжением
Интегральные линейные стабилизаторы могут иметь фиксированное выходное напряжение, либо же иметь возможность выбора выходного напряжения. Начнём с рассмотрения базовых схем включения большинства фиксированных интегральных стабилиазторов напряжения:
Конденсатор C1 рекомендуется ставить для предотвращения возникновения "генерации на входе", если микросхема стабилизатора находится дальше 10 см от источника напряжения - по сути это просто фильтрующий конденсатор. Мы в своих проектах ставим на вход конденсатор в любом случае. Рекомендуется использовать керамику или тантал, ёмкостью не менее 0.1 мкФ. При выборе номинала ёмкости керамики помните, что при повышении температуры у большинства керамических кондёров сильно падает ёмкость.
Назначение конденсатора C2 различается в зависимости от внутренней схемы стабилизатора. Например в микросхемах серии КР1158ЕН, данный элемент обеспечивает отсутствие возбуждения выходного напряжения. А производитель LM317 отмечает, что выходной конденсатор служит лишь для улучшения переходной характеристики и на стабильность не влияет. Так или иначе, при использовании конденсатора малой ёмкости (1-2 мкФ) на выходе многих линейных стабилизаторов наблюдаются небольшие колебания выходного напряжения с частотой несколько кГц и амплитудой порядка 0.2-0.4 вольт. Увеличение выходного конденсатора до 10 мкФ полностью данные колебания убирает.
Оба конденсатора необходимо размещать как можно ближе к корпусу микросхемы.
Диод Д1 ставить не обязательно, в большинстве типовых схем его не используют, но если вы используете конденсатор C2 или выходные напряжения превышают 25 В, диод Д1 рекомендуется всё-таки оставлять, поэтому я оставил его на схемах. Также, данный диод рекомендуется использовать если нагрузка носит индуктивный характер. Он обеспечивает путь для разрядки C2, а в случае индуктивной нагрузки ограничивает броски тока через стабилизатор.
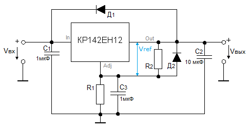
Стабилизаторы с регулируемым напряжением
В схемах с регулируемым выходным напряжением добавляются дополнительные элементы:
Конденсатор C3 уменьшает пульсации выходного напряжения. Рекомендуемый номинал C3 - от 1 до 10 мкФ, большее значение ёмкости значимых улучшений не даёт.
Диод Д2 нужен при использовании C3 - он обеспечивает его разрядку при выключении питания. При отсутствии C3 достаточно диода Д1.
Резисторы R1 и R2 используются для задания выходного напряжения. Регулируемый стабилизатор стремится поддерживать опорное напряжение (Vref) между выводом подстройки и выходом. Поскольку значение опорного напряжения является постоянным, величина тока, протекающего через делитель R1 и R2 определяется только резистором R2. Величина опорного напряжения может меняться от экземпляра к экземпляру от 1.2 до 1.3 В, и в среднем составляет 1.25 В. Напряжение на выходе фактически является суммой падения напряжения на R1 и Vref, т.о., чем больше будет падение напряжения на R1, тем больше будет напряжения на выходе.
Рекомендуемый номинал резистора R2 240 Ом, но допустимо его варьировать в пределах 100-1000 Ом. Выходное напряжение рассчитывается по следующей формуле:
Vвых = Vref (1 + R1 / R2) + (Iadj · R1)
Согласно спецификации значение Iadj лежит в диапазоне 50-100 мкА, поэтому при малых R1 им можно пренебречь.Повышение напряжения стабилизации регуляторов с фиксированным выходным напряжением
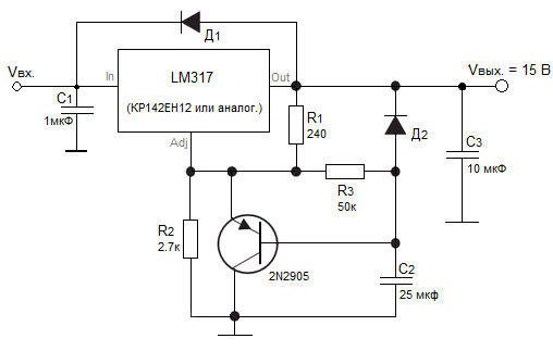
Выходное напряжение фиксированных линейных регуляторов можно повысить, включив в цепь подстройки стабилитрон:
Если поднять напряжение нужно на небольшую величину (0.5 - 1.5 В) вместо стабилитрона Д2 можно использовать практически любой диод в прямом включении (катод на землю). Тогда выходное напряжение будет увеличено на величину падения напряжения на диоде, а резистор R нужно исключить, потому что колебания тока из вывода подстройки невелики и падение напряжения на диоде будет практически постоянным.
Ограничитель тока на линейном стабилизаторе
На микросхемах линейных стабилизаторов типа LM317 (и аналогичных) удобно собирать схему ограничителя тока, для этого требуется всего один дополнительный резистор.
Iстаб. = Vref/R = 1.25/R
Для ИМС с фиксированным напряжением Vref заменяется на Vном., и ток через резистор получается слишком большим (как если бы микросхемы не было), поэтому применение стабилизаторов с фиксированным напряжением в данной схеме нецелесообразно.Рассеиваемая резистором мощность вычисляется по формуле:
P = I2 · R
Данная схема будет работать также на всей серии LM340 и аналогичных ИМС.Увеличение максимального тока ИМС линейных регуляторов
Есть способ увеличить максимальный ток линейного линейного стабилизатора тока.
Vоткр. = Iстаб.max · R1
Здесь Vоткр. - напряжение открытия T1, а Iстаб.max максимальный ток протекающий через стабилизатор (ток, при котором откроется T1). Рекомендуется выбирать Iстаб.max меньше максимального тока микросхемы по спецификации, чтобы был некоторый запас.Микросхема поддерживает падение напряжения между выходом и выводом подстройки и в случае превышения тока через R2 уменьшает ток через себя, что вызывает уменьшение падения напряжения на R1 и последующее закрытие транзистора. Таким образом, максимальный выходной ток определяется резистором R2 и опорным напряжением микросхемы:
Iстаб. = Vref/R2
Следует помнить, что при быстрых бросках тока T1 может не успеть закрыться, что вызовет повреждения элементов, поэтому следует использовать дополнительные компоненты для защиты транзистора (здесь не показаны).Повысить ток можно и для стабилизатора напряжения, включив его по аналогичной схеме (но без R2), однако следует помнить, что в этом случае схема лишится автоматического ограничения по току и превышение максимального значения повлечёт за собой повреждение элементов.
Стабилизатор с плавным нарастанием выходного напряжения

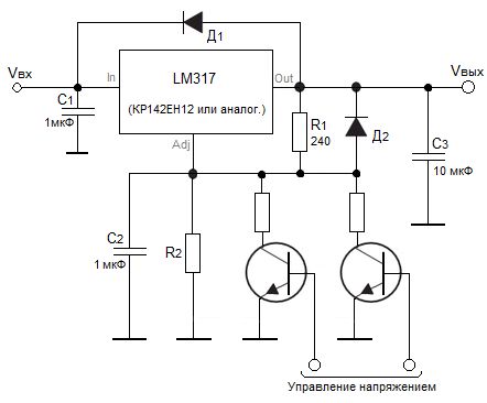
Управляемый стабилизатор напряжения с дискретными уровнями выходного напряжения
На регулируемом стабилизаторе можно собрать простой управляемый стабилизатор напряжения, добавивь несколько резисторов и транзисторов. Данное решение удобно, если требуется собрать простой регулируемый стабилизатор с несколькими фиксированными уровнями напряжения.
Конденсатор C2 в данной схеме допустимо не использовать, так как транзисторы обладают некоторой собственной ёмкостью.