Простой пинпоинтер


Простой пинпоинтер


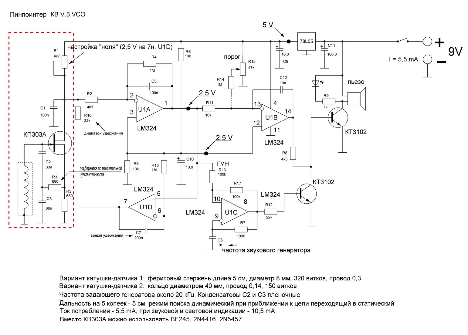
На данной схеме представлен простой металлоискатель, типа пинпоинтер. Схема не сложная, после сборки работает практически сразу. Требует минимальной подстройки: резистором R1 выставляется напряжение около 2,5V на 7 ножке LM324, данное напряжение необходимо подбирать после каждой смены датчика.

После обнаружения цели авто-настройка уменьшает чувствительность детектора и через некоторое время звуковая и световая сигнализация прекращается. Если цель вновь приблизится сигнализация возобновляется, так будет продолжаться пока не произойдёт срыв автоматического регулирования, после этого сигнализация не выключиться, пока цель не будет на таком расстоянии от катушки при котором авто-настройка вновь не возобновит свою работу.

При изменении температуры, и в связи с этим, изменении параметров элементов схемы, обратная связь компенсирует изменение напряжения на генераторе и работа схемы не нарушается и не требует какой либо ручной регулировки.

Если поставить элементы R14, R15 обозначенные на схеме штриховой линией, то можно дополнительно регулировать порог чувствительности и в ручном режиме.

На схеме в генераторе номинал сопротивления - R3' (680 Ом) дан для катушки на ферритовом стержне 50 мм, диаметр 8 мм, которая содержит 320 витков провода 0,3. если будет другая катушка генератор не запуститься. Поэтому его придётся уменьшать до начала устойчивой генерации, либо воспользоваться следующим вариантом доработки:

Вариант доработки схемы. Чтобы снизить чувствительность, а также упростить запуск задающего генератора (генератор обведён красным) с различными катушками можно изменить следующее:

  • Заменить R3' в генераторе перемычкой
  • R3 использовать 430 Ом


Чувствительность заметно снизится - уменьшится влияние магнитного поля земли, при резких движениях катушки вокруг своей оси не будет срабатывать сигнал. В процессе тестов многими отмечалось что данное решение наиболее удачно.

В варианте с перемычкой вместо R' и R3 = 430 Ом прибор работает с любыми катушками если они обеспечивают работу генератора на частотах от 15 кГц до 20 кГц. Один из вариантов датчика по такой схеме - 60 витков 0.5 на оправке 7 см. С катушкой 19 см точно не для монет - с такой катушкой на монеты чувствительность у него слабая (испытывались частоты до 20 кГц).


Один из конструктивных вариантов исполнения разъёма катушки показан на рисунке ниже:

Вариант разъёма катушки




Вместо КП303А в данной схеме можно использовать - BF245, 2N4416, 2N5457. Рекомендуется BF245. Транзисторы 303Е, 303Д, 303Г использовать не рекомендуется.

Номинала R1 может оказаться мало для установки нуля на U1D.

В качестве динамика нужно использовать высокоомный пьезоизлучатель, громкость и яркость подбираются резистором R9. Можно также использовать обычную пищалку, но потребление всей схемы возрастёт.

Если датчик реагирует на касание к грунту на катушку рекомендуют делать экран.

---

По настройке:
Если реагирует только на железяки и в упор не видит цветмет, то возможно не запустился генератор. Проверять — есть ли синусоида на катушке генератора? Если нет, значит в катушке просто наводится ЭДС от перемещающихся перед ней намагниченных железяк. На цветмет, в этом случае, реакции не должно быть совсем.
Если не установить светодиод — не будет тока К-Э соответственно и транзистор работать не будет.
Если не работает при низкой температуре, можно добавить между R2 и вторым выводом U1A конденсатор 470 нФ, убрать R10 (разрыв), R14 использовать 300кОм.


Автор: slavake
cxem.net







ˆ