Простой надёжный генератор низкой частоты
При проектировании радиотехники периодически возникает необходимость в простейших генераторах, при этом, естественно, есть желание обойтись минимумом компонентов и как можно меньше времени тратить на подстройку готовой схемы.
Схемы генераторов на транзисторах во многих случаях требуют подбора компонентов и настройки для стабильной работы, а в некоторых случаях даже просто для начала генерации. Подобных проблем достаточно легко можно избежать, если использовать схемы на операционных усилителях.
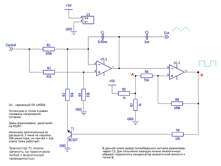
В случае если выходное напряжение в форме пилы или меандра вас устраивает, одним из самых удобных решений будет схема на сдвоенном ОУ LM358. Это маленькая микросхема, требующая минимум обвязки.
Как видно, тут всего девять резисторов, пара конденсаторов и один транзистор. Все номиналы взяты из оригинального даташита. Снимать можно как треугольный, так и прямоугольный сигнал.
В даташите схема называется voltage controlled generator, что подразумевает отсутствие значимого потребления тока управляющим входом, поэтому его, например, можно подключать напрямую к выводу микроконтроллера.
Подбирать частоту удобнее всего заменой конденсатора C1 - можно, к примеру, поставить вместо него варикап и получить простейший FM-генератор. Теоретически, если поиграться с номиналами C1, R3, R8, R9, наверно, можно получить на выходе колебания вплоть до 800-900 кГц. Практически - я не пробовал, мне нужна была звуковая частота.
Транзистор T1 можно заменить на практически любой с аналогичным типом проводимости, но я бы не стал использовать транзисторы со слишком высокой граничной частотой, во избежание возбуждения каких-либо паразитных колебаний.
Выходная нагрузочная способность схемы по току невысока - не более 20 мА, это следует учитывать при подборе усилителя.
Для тестирования схемы я развёл простейшую платку, её можно протравить даже дома. Транзистор в корпусе TO-92 у меня уже был, поэтому разводил под него - один из его выводов используется в качестве перемычки. Также пришлось слегка подпилить корпус транзистора напильником, чтобы после загибания по высоте он был на уровне пластиковой части стандартных штырьковых разъёмов (PLS, PBS и т.п.). Наверно удобнее будет использовать транзистор в корпусе SOT, тогда нужно будет немного изменить плату, при необходимости вы легко сделаете это сами - все нужные файлы я выложил.
Между выводами на плате выбрано расстояние, как раз подходящее чтобы воткнуть её в обычную макетку, что удобно для тестирования. На фото ниже плата, которая получилась у меня с первой попытки, я первый раз трассировал всё под другой транзистор, поэтому на фото он со стороны дорожек.
В архиве плата с уже исправленной топологией, там транзистор с правильной стороны платы.
Так как я планировал применять схему в качестве модулятора, чтобы он звучал чуть поприятнее, после C2 параллельно выходу и земле я поставил дополнительный конденсатор в пару сотен нанофарад - благодаря этому у меня получился сигнал формы средней между синусоидой, прямоугольником и пилой. Если вы будете ставить после данного генератора усилитель, следует учитывать, что он в любом случае обладает некоей ёмкостью, так что врядли у вас получится идеальная пила, причём чем выше будет частота, тем заметнее будет влияние ёмкости нагрузки.
В целом схема тривиальна, пожалуй даже больше нечего добавить. Все файлы в формате DipTrace собраны в один архив.
Схемы генераторов на транзисторах во многих случаях требуют подбора компонентов и настройки для стабильной работы, а в некоторых случаях даже просто для начала генерации. Подобных проблем достаточно легко можно избежать, если использовать схемы на операционных усилителях.
В случае если выходное напряжение в форме пилы или меандра вас устраивает, одним из самых удобных решений будет схема на сдвоенном ОУ LM358. Это маленькая микросхема, требующая минимум обвязки.

Как видно, тут всего девять резисторов, пара конденсаторов и один транзистор. Все номиналы взяты из оригинального даташита. Снимать можно как треугольный, так и прямоугольный сигнал.
В даташите схема называется voltage controlled generator, что подразумевает отсутствие значимого потребления тока управляющим входом, поэтому его, например, можно подключать напрямую к выводу микроконтроллера.
Подбирать частоту удобнее всего заменой конденсатора C1 - можно, к примеру, поставить вместо него варикап и получить простейший FM-генератор. Теоретически, если поиграться с номиналами C1, R3, R8, R9, наверно, можно получить на выходе колебания вплоть до 800-900 кГц. Практически - я не пробовал, мне нужна была звуковая частота.
Транзистор T1 можно заменить на практически любой с аналогичным типом проводимости, но я бы не стал использовать транзисторы со слишком высокой граничной частотой, во избежание возбуждения каких-либо паразитных колебаний.
Выходная нагрузочная способность схемы по току невысока - не более 20 мА, это следует учитывать при подборе усилителя.
Для тестирования схемы я развёл простейшую платку, её можно протравить даже дома. Транзистор в корпусе TO-92 у меня уже был, поэтому разводил под него - один из его выводов используется в качестве перемычки. Также пришлось слегка подпилить корпус транзистора напильником, чтобы после загибания по высоте он был на уровне пластиковой части стандартных штырьковых разъёмов (PLS, PBS и т.п.). Наверно удобнее будет использовать транзистор в корпусе SOT, тогда нужно будет немного изменить плату, при необходимости вы легко сделаете это сами - все нужные файлы я выложил.
Между выводами на плате выбрано расстояние, как раз подходящее чтобы воткнуть её в обычную макетку, что удобно для тестирования. На фото ниже плата, которая получилась у меня с первой попытки, я первый раз трассировал всё под другой транзистор, поэтому на фото он со стороны дорожек.

В архиве плата с уже исправленной топологией, там транзистор с правильной стороны платы.
Так как я планировал применять схему в качестве модулятора, чтобы он звучал чуть поприятнее, после C2 параллельно выходу и земле я поставил дополнительный конденсатор в пару сотен нанофарад - благодаря этому у меня получился сигнал формы средней между синусоидой, прямоугольником и пилой. Если вы будете ставить после данного генератора усилитель, следует учитывать, что он в любом случае обладает некоей ёмкостью, так что врядли у вас получится идеальная пила, причём чем выше будет частота, тем заметнее будет влияние ёмкости нагрузки.
В целом схема тривиальна, пожалуй даже больше нечего добавить. Все файлы в формате DipTrace собраны в один архив.
Схема и разводка платы для LM358