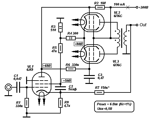
Ламповый усилитель класса А

Налаживание сводится к подбору R1...R3 так, чтобы напряжение на управляющих сетках выходных ламп составляло -12В относительно их катодов. Выходной трансформатор выполнен на сердечнике Ш-22х50. Первичная обмотка содержит 2x1000 витков (отвод от середины) провода d=0.18мм, вторичная - 42 витка провода d=1.25мм. Обмотки секционированы, вторичная обмотка размещена между слоями первичной.
Pвых = 6 Вт (Kг<1%),
Uвх = 0.1В
Используются радиолампы:
Тетрод 6П6С

6Ж8
Автор - В. Павлов. Высококачественный усилитель НЧ (Журнал "Радио", №10, 1956г.)