Выбор и сборка паяльной станции для жал Hakko T12
В статье кратко описаны предпосылки выбора паяльной станции именно на жалах Hakko T12, далее приведён сравнительный анализ нескольких версий, доступных на рынке, а также рассмотрены некоторые особенности сборки паяльной станции и её финальной настройки.
У любого начинающего учиться паять, первым встаёт вопрос выбора паяльника. Многие начинают с доступных в ближайшем хоз.маге копеечных паяльников фиксированной мощности. Конечно, какие-то простейшие работы, типа пайки проводов можно выполнять даже советским паяльником с медным жалом, особенно при наличии навыка. Однако, любому, кто попробовал спаять таким паялом что-либо более технологичное, становятся очевидны проблемы: если паяльник слишком слабый (40Вт и менее) - некоторые детали, например выводы соединённые с земляным полигоном, очень неудобно выпаивать, а если мощный (50Вт и более) - он очень быстро перегревается и вместо пайки происходит ритуальное выжигание дорожек. Исходя из вышеизложенного, даже если вы только учитесь паять, желательно всё-таки купить паяльник с возможностью регулировки температуры. Однако, чаще всего паяльники с простыми регуляторами, встроенными в ручку, представляют собой изделия крайне низкого качества, поэтому, если уж вы задались вопросом выбора нормального паяльника, скорее всего уже стоит смотреть в сторону паяльных станций.
Чаще всего следующий вопрос - какую именно паяльную станцию выбрать. Тут могут быть вариации, поскольку профессионалы, в основном, работают с достаточно громоздкими станциями совмещёнными с паяльным феном, типа PACE, ERSA или, на худой конец Lukey. Мне дома фен ни к чему, но при этом хочется иметь надёжную, мощную и компактную станцию с возможностью регулировки. Так как рабочее место не резиновое, станция должна быть действительно небольшой, поэтому многие станции отпадают по габаритам. Плюс, естественно, всегда хочется уложиться в некий разумный бюджет. И тут на сцену выходят наши китайские друзья, со своими станциями, предназначенными для работы с жалами японской фирмы Hakko. Оригинальные паяльные станции от данного бренда стоят каких-то неадекватных денег, а вот китайские поделки под эти жала, как ни странно, обладают достаточно высоким качеством, при очень приятной цене.
Итак, почему жала именно от Hakko? Главный их козырь это керамический нагреватель, совмещеный с датчиком температуры. Собственно, для готовой паяльной станции к такому жалу остаётся лишь "добавить" ПИД-регулятор и достаточную мощность, что позволяет достичь быстрого нагрева и качественного поддержания заданной температуры. Ну и обернуть всё это в удобный корпус. Собственно, в паяльных станциях-конструктораx, которые можно в изобилии найти на Алиэкспрессе по запросам типа "diy hakko t12", всё это реализовано, а в комплекте китайцы обычно кладут одно-два жала Hakko (бытует мнение что это в основном копии, однако, даже у копий качество на уровне).
На начало 2018-ого года в поиске на Али чаще всего попадаются предложения от "фирм" Quicko, Suhan и Ksger. Причём в описаниях они иногда даже ссылаются друг на друга, поэтому вполне очевидно, что это суть одно и то же, так что далее я, по возможности, буду пропускать конкретные названия "производителя", ссылаясь только на версии конкретных станций, ибо беглый анализ фотографий позволяет предположить, что если версии совпадают, то и схемотехника примерно одинаковая.
На самом деле, вариаций в целом не так много, как может показаться на первый взгляд. Опишу основные значимые различия:
Я категорически не советую использовать блоки с напряжением меньше 19В - такой паяльник получится слишком слабым.
Обратите внимание, для некоторых версий указано, что при использовании блока питания выше 19В желательно отпаять резистор 100 Ом, подписанный как-то типа "20-30V R-NC". Данный резистор запараллелен с более мощным резистором на 330 Ом и вместе они образуют один резистор 77 Ом, включенный перед микросхемой 78M05. Отпаяв 100 Ом, мы оставим один резистор на 330. Сделано это для того чтобы уменьшить падение напряжения на данном регуляторе при большом входном напряжении - очевидно для повышения его надёжности и долговечности. С другой стороны, подняв сопротивление до 330 мы также ограничим максимальный ток по линии +5В. При этом, учитывая, что сама 78M05 вполне может переварить даже 30В на входе, я бы не выпаивал 100 Ом полностью, а заменил бы данный резистор на что-то в диапазоне 200-500 Ом (чем выше напряжение, тем больше номинал). Либо можно вообще не трогать данный резистор и оставить как есть.
Итак, с общей комплектацией определились, теперь чуть более пристально рассмотрим сами платы различных версий.
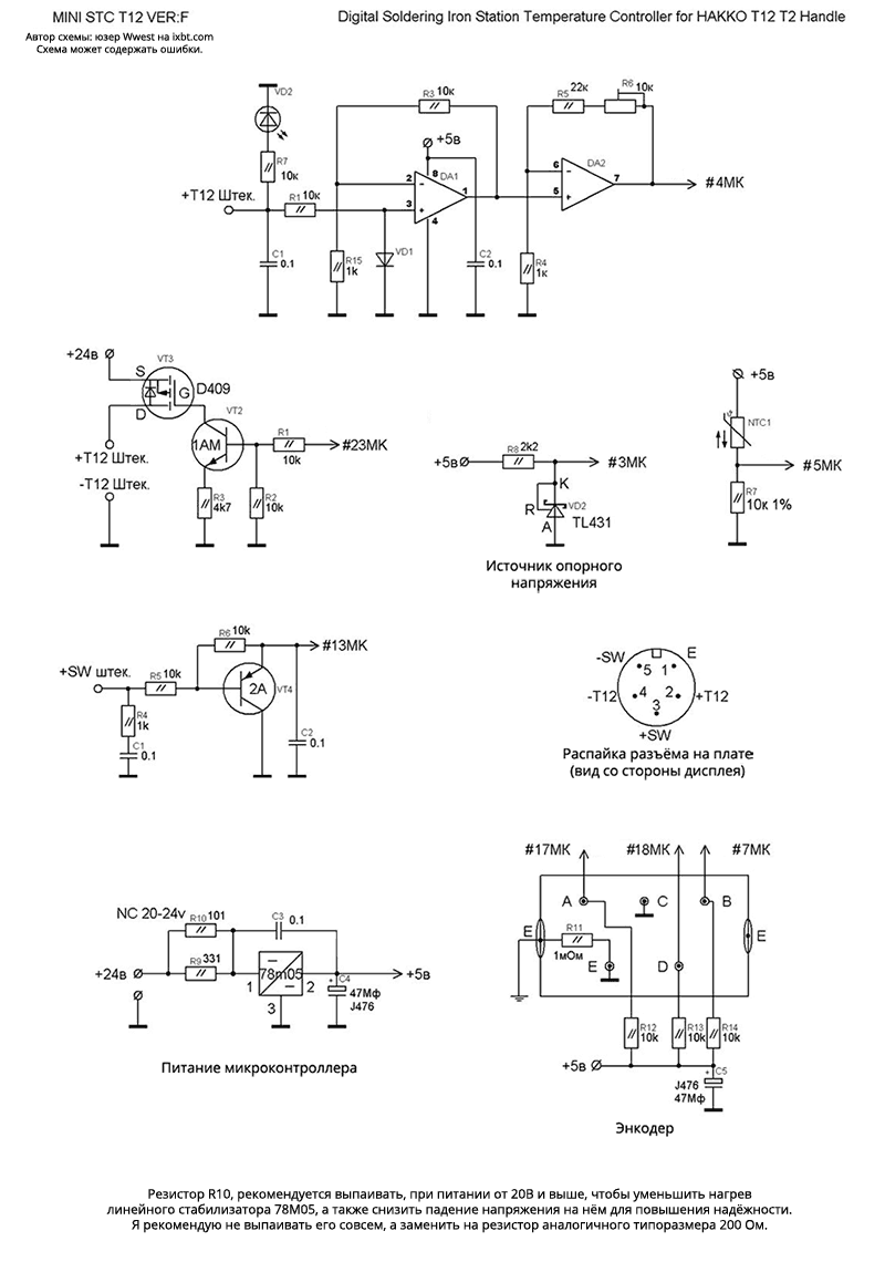
Схемотехника у всех плат достаточно похожа, могут различаться небольшие нюансы. Я нашёл в сети схему, нарисованную пользователем Wwest с ixbt.com, для версии F. В принципе, её вполне достаточно для понимания работы станции.
Для начала, под спойлерами ниже сравнительные фото двух версий Mini STC T12 ver.E и ver.F:
Первым в глаза бросается отсутствие электролитического конденсатора между индикатором и энкодером в версии F, а также несколько меньшее количество деталей. Похоже, что электролит заменили на керамику ближе к выходу 78M05, однако оценить ёмкость керамики по фотографии затруднительно. Если там стоит что-то в духе 10 мкФ или более, тогда, учитывая небольшую мощность нагрузки, это вполне приемлемо. В схеме для версии F этот конденсатор обозначен как тантал на 47 мкФ, вероятно у автора схемы была плата от Diymore (см. ниже). Также, в более новой версии поменяли контактные площадки для NTC-термистора (в версии E он обозначен как R11) на больший типоразмер, и уменьшили количество отдельных резисторов, собрав их в ещё одну сборку - это упрощает закупку деталей, уменьшает вероятность ошибки при монтаже и повышает общую технологичность, что явно можно записать в плюс. Кроме того, электролитический конденсатор, без которого можно было обойтись, тоже можно записать минус для версии E.
Итого, в качестве промежуточного вывода можно заключить следующее: если у вас есть возможность заменить электролит на полимер, тогда лучше брать версию E. Если же вам без разницы что менять, лучше купить более ёмкую керамику и взять версию F. А если вам вообще ничего менять не хочется, тогда вопрос сводится к тому что быстрее выйдет из строя, электролит, либо контроллер с нестабильным питанием. Учитывая что у версии F общая технологичность выше, пожалуй я бы рекомендовал его.
Реже встречаются ещё два варианта плат - от Ksger и Diymore, причём по ним видно, что трассировка платы дополнительно проработана.
Лично мне больше всего нравится вариант от Ksger - видно, что разведено с любовью. Однако упомянутый ранее конденсатор тут точно не больше 1206 - под такой типоразмер на рынке практически нет доступной керамики 10 мкФ с напряжением более 20В, поэтому, скорее всего, тут в целях экономии стоит что-то мелкое. Это минус. Кроме того, силовой мосфет AOD409 заменён на какой-то транзистор в корпусе SOIC, у которого, на мой взгляд, теплообмен хуже.
В версии от Diymore стоит тантал и обычный AOD409 в корпусе DPAK, поэтому несмотря на то, что она менее симпатична визуально, при выборе она явно предпочтительнее. Разве что вы не готовы сами перепаивать эти элементы.
Итого: если вам вообще без разницы что покупать и вы не хотите ничего перепаивать после покупки, я бы советовал поискать версию, похожую на фото платы от Diymore, либо, если искать лень, брать версию F и менять конденсаторы, как описано выше.
Сборка ручки паяльника. Контакты разъёма на плате и в ручке могут иметь различную маркировку. Это вряд ли проблема, так как там в любом случае всего пять проводов:
На плате контроллера провод термодатчика чаще всего подписан одной буквой E. Один из контактов вибродатчика подписан SW, а второй можно припаять к любому отверстию с маркировкой минус "−". На самом деле, я вообще не очень понимаю зачем было вести от ручки отдельный провод для минуса датчика, учитывая, что он всё равно идёт на землю, но возможно это сделано для меньшего количества шумов.
Если на вашей ручке контакты никак не подписаны, достаточно знать, что на самом жале всего три контакта: плюс (ближайший к концу на жале), потом идёт минус и вывод термодатчика. Для наглядности схоронил схему с Али.
Китайцы иногда подписывают вывод термопары как землю, а в самом контроллере E подключено к заземлению - насколько я понимаю это не совсем корректно, хотя разбираться мне лень, да и заземления у меня всё равно нет.
В некоторых версиях в ручке, помимо вибродатчика, нужно ещё впаивать конденсатор. Я не знаю наверняка, но кондёр может быть между плюсом и минусом нагревателя - чтобы меньше шумел в РЧ-диапазоне. Также это может быть кондёр между термодатчиком и землёй - опять же для того чтобы показания термодатчика были более плавными и менее зашумлёнными. Не знаю насколько это всё вообще целесообразно - например в моей ручке места для конденсатора вообще не было. Кроме того, некоторые пользователи писали, что точность термостабилизации при замкнутых выводах конденсатора была выше. В общем, если данный конденсатор в вашей модели предусмотрен, можете попробовать и так и сяк.
Судя по отзывам в интернетах, в некоторых ручках помимо конденсатора и вибродатчика был ещё термистор, якобы для контроля температуры холодного конца. Однако, потом до производителей дошло, что датчик холодной стороны логично размещать прямо на плате контроллера и больше такой фигнёй они не страдают.
Про вибродатчик. В качестве вибродатчика в таких станциях используются либо датчики вибрации SW-18010P (редко), либо SW-200D (в основном). Ещё некоторые умельцы используют ртутные датчики - я вообще не сторонник использования ртути в хозяйстве, поэтому обсуждать тут этот подход не буду.
SW-18010P это обычная пружинка в металлическом корпусе. Пишут что для паяльника такой датчик гораздо менее удобен, чем SW-200D, который представляет из себя простой металлический "стаканчик" с двумя шариками внутри. У меня в комплекте было два SW-200D, их я и вам советую использовать.
Вибродатчик нужен для автоматического перехода станции в ждущий режим, в котором температура жала снижается до тех пор пока паяльник снова не возьмут в руку. Функция ультра-удобная, поэтому я крайне рекомендую вам от датчика не отказываться.
Если судить по картинке со схемой соединения ручки, китайцы советуют впаивать датчик серебряным пином в сторону жала. Я, собственно, именно так и сделал и у меня всё работает очень удобно.
Тем не менее, у кого-то данный датчик почему-то не работает нормально - пишут что паяльник приходится трясти чтобы вывести из спящего режима и поясняют это картинкой из которой очевидно, что если датчик наклонён в сторону ручки, контакта быть не может пока его не встряхнёш. В общем, если в вашем случае станция не выходит из спящего режима когда просто берёшь паяльник, попробуйте перепаять вибродатчик обратной стороной.
Есть ещё один хинт - некоторые хитрецы советуют два датчика впаять параллельно и разнонаправленно, тогда всё должно работать при любом положении паяльника. Косвенно данное предположение подтверждает тот факт, что во многие комплекты китайцы кладут два датчика, а на самой ручке два места рядом куда их очень удобно впаивать - скорее всего именно для этого. У меня всё заработало сразу, поэтому хинт не проверял.
Если же вы всё-таки вообще не хотите использовать функцию авто-отключения или вам не нравится как гремит вибродатчик, его можно отключить просто замкнув SW и + на плате контроллера, а провода идущие к ручке вообще не распаивать.
Про корпус. Как я уже писал выше, я выбрал стандартный алюминиевый корпус, который предлагают для данных станций. И выбором своим я, в целом, доволен. Есть несколько моментов, на которые следует обратить внимание.
Во первых, необходимо как-то закрепить блок питания в корпусе. Я это решил банально сверлением четырёх дырок в корпусе и креплением блока питания на винты. В моём случае блок питания представлял из себя просто отдельную плату с радиаторами, и, т.к. корпус алюминиевый, нужно было сделать какие-то бобышки, чтобы плата блока питания не лежала прямо на корпусе. Я для этого вырезал две полоски из оргстекла, в которых просверлил по два отверстия под винты и на этом проблема была решена. Ещё можно, например, вырезать из какой-нибудь полимерной трубки изолирующие колечки нужной высоты, но мне показалось что идея с полосками оргстекла проще.
Во вторых, я понадеялся на сумрачный китайский гений и не проверил размеры корпуса и блока питания. Это было ошибкой. Как можно судить по фотографии ниже, оказалось, что после установки контроллера мой блок влезает в корпус практически впритык, что не есть хорошо. Пришлось отпаять выходные клеммы блока и припаять провода с разъёмом питания контроллера прямо на плату БП. Если бы на плате контроллера не было разъёма, блок получился бы неразборным, что было бы значительно менее удобно. Со стороны 220В я добавил дополнительную изоляцию термоусадкой и каплей термоклея. Также видно полосу термоклея на разъёме 220В - чтобы меньше болтался.
В целом, несмотря на то что всё влезло с минимальными зазорами, получилось приемлемо, но осадочек остался.
Про блок питания и доработки контролера. Как я уже писал выше, у меня была станция версии E с обычным электролитом. Всем известно, что обычные электролиты имеют свойство высыхать со временем, поэтому я заменил электролит на полимерный конденсатор, который валялся под рукой. Также я пропаял контакты энкодера - многие юзеры замечали, что без этого кнопка в энкодере не работала (если вы обратили внимание, на фотографиях, приведённых ранее, видно, что у трёх плат из четырёх центральный контакт энкодера вообще не припаян).
Блок питания, который мне прислали в комплекте со станцией, имел брак - один из диодов "горячей части" был припаян с неверной полярностью, отчего силовой мосфет уже при третьем включении паяльной станции сгорел и пришлось разбираться в чём причина, потратив ещё полдня на ремонт БП. Повезло ещё, что PWM Controller не сдох вслед за мосфетом. Это я к тому, что может иметь смысл таки собрать блок самому, либо использовать какой-нибудь уже проверенный.
В качестве минимальных доработок БП на выходные электролиты была параллельно припаяна керамика малой ёмкости из тех, что валялись под рукой, а также заменён межобмоточный конденсатор на более высоковольтный.
После всех ковыряний получился достаточно мощный и надёжный блок и контроллер, хотя сил потрачено явно больше чем я планировал.
Непосредственно при работе паяльника можно изменять шаг регулировки температуры и производить программную калибровку температуры — пункты меню Р10 и Р11. Делается это следующим образом — нажимаем на ручку энкодера и удерживаем примерно 2 секунды, попадаем в пункт Р10, кратковременным нажатием изменяем порядок (сотни, десятки, единицы), поворотом ручки изменяем значение, затем опять нажимаем и 2 сек. удерживаем ручку энкодера, значение сохраняется, а мы переходим в пункт Р11 и т.д., последующее 2с. нажатие возвращает в рабочий режим.
Чтобы попасть в расширенное программное меню нужно зажать ручку энкодера и не отпуская подать питание на контроллер.
Наиболее часто встречается следующее меню (краткое описание, в скобках приведены значения по умолчанию):
Для перемещения между пунктами меню нужно кратковременно зажимать кнопку энкодера.
Также иногда встречается следующая конфигурация меню:
Стоит заметить, что, в отличии от трассировки платы, вариантов прошивок может быть гораздо больше, поэтому нет единственно верного описания пунктов меню - вариантов может быть множество, даже в одной версии платы они могут отличаться. Разве что можно посоветовать всё-таки брать модели с текстовым дисплеем, а при его отсутствии смотреть рекомендации продавца у которого покупали.
Итого: в целом станция работает отлично и я считаю, что геморрой со сборкой себя полностью оправдывает. Чуть позже я проведу сравнение нескольких разных станций, там и опишу все достоинства\недостатки.
На этом всё, спасибо за прочтение!
Откуда такой ажиотаж вокруг Hakko T12?
Чтобы понять почему многие радиолюбители последнее время так заинтересовались этими китайскими станциям, нужно начать издалека. Если вы уже сами пришли к данному решению, эту главу можно пропустить.У любого начинающего учиться паять, первым встаёт вопрос выбора паяльника. Многие начинают с доступных в ближайшем хоз.маге копеечных паяльников фиксированной мощности. Конечно, какие-то простейшие работы, типа пайки проводов можно выполнять даже советским паяльником с медным жалом, особенно при наличии навыка. Однако, любому, кто попробовал спаять таким паялом что-либо более технологичное, становятся очевидны проблемы: если паяльник слишком слабый (40Вт и менее) - некоторые детали, например выводы соединённые с земляным полигоном, очень неудобно выпаивать, а если мощный (50Вт и более) - он очень быстро перегревается и вместо пайки происходит ритуальное выжигание дорожек. Исходя из вышеизложенного, даже если вы только учитесь паять, желательно всё-таки купить паяльник с возможностью регулировки температуры. Однако, чаще всего паяльники с простыми регуляторами, встроенными в ручку, представляют собой изделия крайне низкого качества, поэтому, если уж вы задались вопросом выбора нормального паяльника, скорее всего уже стоит смотреть в сторону паяльных станций.
Чаще всего следующий вопрос - какую именно паяльную станцию выбрать. Тут могут быть вариации, поскольку профессионалы, в основном, работают с достаточно громоздкими станциями совмещёнными с паяльным феном, типа PACE, ERSA или, на худой конец Lukey. Мне дома фен ни к чему, но при этом хочется иметь надёжную, мощную и компактную станцию с возможностью регулировки. Так как рабочее место не резиновое, станция должна быть действительно небольшой, поэтому многие станции отпадают по габаритам. Плюс, естественно, всегда хочется уложиться в некий разумный бюджет. И тут на сцену выходят наши китайские друзья, со своими станциями, предназначенными для работы с жалами японской фирмы Hakko. Оригинальные паяльные станции от данного бренда стоят каких-то неадекватных денег, а вот китайские поделки под эти жала, как ни странно, обладают достаточно высоким качеством, при очень приятной цене.
Итак, почему жала именно от Hakko? Главный их козырь это керамический нагреватель, совмещеный с датчиком температуры. Собственно, для готовой паяльной станции к такому жалу остаётся лишь "добавить" ПИД-регулятор и достаточную мощность, что позволяет достичь быстрого нагрева и качественного поддержания заданной температуры. Ну и обернуть всё это в удобный корпус. Собственно, в паяльных станциях-конструктораx, которые можно в изобилии найти на Алиэкспрессе по запросам типа "diy hakko t12", всё это реализовано, а в комплекте китайцы обычно кладут одно-два жала Hakko (бытует мнение что это в основном копии, однако, даже у копий качество на уровне).
Выбираем набор для сборки
Если вы уже попробовали искать на Али подобный паяльник, вы наверняка удивились разнообразию вариантов, которые выдаёт поиск.На начало 2018-ого года в поиске на Али чаще всего попадаются предложения от "фирм" Quicko, Suhan и Ksger. Причём в описаниях они иногда даже ссылаются друг на друга, поэтому вполне очевидно, что это суть одно и то же, так что далее я, по возможности, буду пропускать конкретные названия "производителя", ссылаясь только на версии конкретных станций, ибо беглый анализ фотографий позволяет предположить, что если версии совпадают, то и схемотехника примерно одинаковая.
На самом деле, вариаций в целом не так много, как может показаться на первый взгляд. Опишу основные значимые различия:
- Микронтроллер станции: это либо STC, либо STM. Чаще всего встречается мнение, что поделки на STM лучше, хотя у меня, например, вариант на STC и он меня вполне устраивает. Если судить по обзорам, доступным в сети, основная разница в станциях на этих МК это используемый экран - в контроллерах на STC чаще всего используется стандартный цифровой LED-индикатор, а версии на STM в основном идут с графическим OLED-дисплеем. Кроме того, версии на STM практически всегда имеют возможность сохранять настройки для нескольких жал, тогда как на STC эту возможность чаще всего не реализуют. Сравнения версий, основанных на контроллере STM здесь не будет.
- Индикатор: как уже было сказано выше это либо стандартный семисегментынй индикатор, либо графический OLED или ЖК-дисплей. На мой взгляд для такого устройства как паяльная станция никаких данных, кроме температуры, отображать не нужно. С графическим дисплеем удобнее будет настраивать, но и только. Учитывая, что настраивать вы её будете, скорее всего, один единственный раз, принципиальной разницы нет. Хотя в случае с семисегментным индикатором, скорее всего будет полезным где-то сохранить назначения пунктов меню, на случай если настройки по какой-то причине собьются.
- Корпус: чаще всего попадается примерно одной и той же конфигурации - прямоугольная алюминиевая коробка высотой около 4см, в которой все органы управления выведены с переднего торца, а кнопка включения и сетевой разъём с заднего. Предлагают пластиковый, либо алюминиевый (чуть дороже). Смысла брать пластик я не вижу никакого. Есть пара подводный камней, о них в главе «Сборка».
- Жало: по умолчанию, большинство продавцов кладут в комплект жало T12-K, вот такое:
В целом форма не самая удобная, но и не плохая. Я в любом случае планировал заказывать несколько дополнительных жал, поэтому не стал менять.
- Ручка паяльника. Для жал Hakko T12 подходит несколько ручек. На Али доступна копия оригинальной ручки FX-9501, либо её аналог LF005 для BAKON 950D. Они чаще всего идут с 8-pin разъёмом, но под GX12-5 переделываются без особых проблем. Мне данные ручки в целом не особо нравятся, потому что во-первых, хуже сидят в моей подставке для паяльника, а во-вторых, хотя вынос жала и получается меньше, греется ручка сильнее, что не всегда удобно. В комплекте со станцией чаше всего идут ручки от 900-серии жал со специальным стаканом-переходником на T12. На мой взгляд какой-то значительной разницы нет.
- Блок питания: чаще всего в комплекте предлагается взять блок питания, который, вроде бы, специально для этих станций подбирали. На некоторых сайтах его ласково нарекли "народным". В целом блок спроектирован достойно, но часто попадается брак в виде неверно впаяных деталей и т.п. (я не стал исключением, увы). Если у вас уже есть подходящий блок на 18-25в, способный выдать 3А, можете использовать его. Я сделал подробный разбор схемы такого народного блока. Имейте ввиду: мощность станции будет зависеть в первую очередь от блока питания.
Примерная таблица мощности паяльника, в зависимости от напряжения блока питания:
- При 12В - 1.5А (18 Вт)
- При 15В - 1.88А (28 Вт)
- При 18В - 2.25А (41 Вт)
- При 20В - 2.5А (50 Вт)
- При 24В (max!) - 3А (72 Вт)
Я категорически не советую использовать блоки с напряжением меньше 19В - такой паяльник получится слишком слабым.
Обратите внимание, для некоторых версий указано, что при использовании блока питания выше 19В желательно отпаять резистор 100 Ом, подписанный как-то типа "20-30V R-NC". Данный резистор запараллелен с более мощным резистором на 330 Ом и вместе они образуют один резистор 77 Ом, включенный перед микросхемой 78M05. Отпаяв 100 Ом, мы оставим один резистор на 330. Сделано это для того чтобы уменьшить падение напряжения на данном регуляторе при большом входном напряжении - очевидно для повышения его надёжности и долговечности. С другой стороны, подняв сопротивление до 330 мы также ограничим максимальный ток по линии +5В. При этом, учитывая, что сама 78M05 вполне может переварить даже 30В на входе, я бы не выпаивал 100 Ом полностью, а заменил бы данный резистор на что-то в диапазоне 200-500 Ом (чем выше напряжение, тем больше номинал). Либо можно вообще не трогать данный резистор и оставить как есть.
Итак, с общей комплектацией определились, теперь чуть более пристально рассмотрим сами платы различных версий.
Сравнение некоторых версий
Сейчас в продаже можно найти вагон различных станций под разными названиями, непонятно чем различающийся. Я уже писал выше, что купил себе станцию на STC, поэтому и сравнивать буду только версии на этом контроллере.Схемотехника у всех плат достаточно похожа, могут различаться небольшие нюансы. Я нашёл в сети схему, нарисованную пользователем Wwest с ixbt.com, для версии F. В принципе, её вполне достаточно для понимания работы станции.
Схема паяльной станции Mini STC T12 ver.F
Для начала, под спойлерами ниже сравнительные фото двух версий Mini STC T12 ver.E и ver.F:
Внешний вид Mini STC T12 ver.E
Внешний вид Mini STC T12 ver.F
Первым в глаза бросается отсутствие электролитического конденсатора между индикатором и энкодером в версии F, а также несколько меньшее количество деталей. Похоже, что электролит заменили на керамику ближе к выходу 78M05, однако оценить ёмкость керамики по фотографии затруднительно. Если там стоит что-то в духе 10 мкФ или более, тогда, учитывая небольшую мощность нагрузки, это вполне приемлемо. В схеме для версии F этот конденсатор обозначен как тантал на 47 мкФ, вероятно у автора схемы была плата от Diymore (см. ниже). Также, в более новой версии поменяли контактные площадки для NTC-термистора (в версии E он обозначен как R11) на больший типоразмер, и уменьшили количество отдельных резисторов, собрав их в ещё одну сборку - это упрощает закупку деталей, уменьшает вероятность ошибки при монтаже и повышает общую технологичность, что явно можно записать в плюс. Кроме того, электролитический конденсатор, без которого можно было обойтись, тоже можно записать минус для версии E.
Итого, в качестве промежуточного вывода можно заключить следующее: если у вас есть возможность заменить электролит на полимер, тогда лучше брать версию E. Если же вам без разницы что менять, лучше купить более ёмкую керамику и взять версию F. А если вам вообще ничего менять не хочется, тогда вопрос сводится к тому что быстрее выйдет из строя, электролит, либо контроллер с нестабильным питанием. Учитывая что у версии F общая технологичность выше, пожалуй я бы рекомендовал его.
Реже встречаются ещё два варианта плат - от Ksger и Diymore, причём по ним видно, что трассировка платы дополнительно проработана.
Внешний вид Diymore Mini STC T12 (версия неизвестна)
Внешний вид Ksger Mini STC T12 LED (версия неизвестна)
Лично мне больше всего нравится вариант от Ksger - видно, что разведено с любовью. Однако упомянутый ранее конденсатор тут точно не больше 1206 - под такой типоразмер на рынке практически нет доступной керамики 10 мкФ с напряжением более 20В, поэтому, скорее всего, тут в целях экономии стоит что-то мелкое. Это минус. Кроме того, силовой мосфет AOD409 заменён на какой-то транзистор в корпусе SOIC, у которого, на мой взгляд, теплообмен хуже.
В версии от Diymore стоит тантал и обычный AOD409 в корпусе DPAK, поэтому несмотря на то, что она менее симпатична визуально, при выборе она явно предпочтительнее. Разве что вы не готовы сами перепаивать эти элементы.
Итого: если вам вообще без разницы что покупать и вы не хотите ничего перепаивать после покупки, я бы советовал поискать версию, похожую на фото платы от Diymore, либо, если искать лень, брать версию F и менять конденсаторы, как описано выше.
Сборка
В целом сборка паяльника тривиальна, не считая того, что для сборки вам понадобится ещё один паяльник (смайл). Впрочем, как обычно, есть несколько нюансов.Сборка ручки паяльника. Контакты разъёма на плате и в ручке могут иметь различную маркировку. Это вряд ли проблема, так как там в любом случае всего пять проводов:
- Два провода питания - плюс и минус
- Провод термодатчика
- Два провода вибродатчика (порядок не важен)
На плате контроллера провод термодатчика чаще всего подписан одной буквой E. Один из контактов вибродатчика подписан SW, а второй можно припаять к любому отверстию с маркировкой минус "−". На самом деле, я вообще не очень понимаю зачем было вести от ручки отдельный провод для минуса датчика, учитывая, что он всё равно идёт на землю, но возможно это сделано для меньшего количества шумов.
Если на вашей ручке контакты никак не подписаны, достаточно знать, что на самом жале всего три контакта: плюс (ближайший к концу на жале), потом идёт минус и вывод термодатчика. Для наглядности схоронил схему с Али.
Китайцы иногда подписывают вывод термопары как землю, а в самом контроллере E подключено к заземлению - насколько я понимаю это не совсем корректно, хотя разбираться мне лень, да и заземления у меня всё равно нет.
В некоторых версиях в ручке, помимо вибродатчика, нужно ещё впаивать конденсатор. Я не знаю наверняка, но кондёр может быть между плюсом и минусом нагревателя - чтобы меньше шумел в РЧ-диапазоне. Также это может быть кондёр между термодатчиком и землёй - опять же для того чтобы показания термодатчика были более плавными и менее зашумлёнными. Не знаю насколько это всё вообще целесообразно - например в моей ручке места для конденсатора вообще не было. Кроме того, некоторые пользователи писали, что точность термостабилизации при замкнутых выводах конденсатора была выше. В общем, если данный конденсатор в вашей модели предусмотрен, можете попробовать и так и сяк.
Судя по отзывам в интернетах, в некоторых ручках помимо конденсатора и вибродатчика был ещё термистор, якобы для контроля температуры холодного конца. Однако, потом до производителей дошло, что датчик холодной стороны логично размещать прямо на плате контроллера и больше такой фигнёй они не страдают.
Про вибродатчик. В качестве вибродатчика в таких станциях используются либо датчики вибрации SW-18010P (редко), либо SW-200D (в основном). Ещё некоторые умельцы используют ртутные датчики - я вообще не сторонник использования ртути в хозяйстве, поэтому обсуждать тут этот подход не буду.
SW-18010P это обычная пружинка в металлическом корпусе. Пишут что для паяльника такой датчик гораздо менее удобен, чем SW-200D, который представляет из себя простой металлический "стаканчик" с двумя шариками внутри. У меня в комплекте было два SW-200D, их я и вам советую использовать.
Вибродатчик нужен для автоматического перехода станции в ждущий режим, в котором температура жала снижается до тех пор пока паяльник снова не возьмут в руку. Функция ультра-удобная, поэтому я крайне рекомендую вам от датчика не отказываться.
Если судить по картинке со схемой соединения ручки, китайцы советуют впаивать датчик серебряным пином в сторону жала. Я, собственно, именно так и сделал и у меня всё работает очень удобно.
Тем не менее, у кого-то данный датчик почему-то не работает нормально - пишут что паяльник приходится трясти чтобы вывести из спящего режима и поясняют это картинкой из которой очевидно, что если датчик наклонён в сторону ручки, контакта быть не может пока его не встряхнёш. В общем, если в вашем случае станция не выходит из спящего режима когда просто берёшь паяльник, попробуйте перепаять вибродатчик обратной стороной.
Есть ещё один хинт - некоторые хитрецы советуют два датчика впаять параллельно и разнонаправленно, тогда всё должно работать при любом положении паяльника. Косвенно данное предположение подтверждает тот факт, что во многие комплекты китайцы кладут два датчика, а на самой ручке два места рядом куда их очень удобно впаивать - скорее всего именно для этого. У меня всё заработало сразу, поэтому хинт не проверял.
Если же вы всё-таки вообще не хотите использовать функцию авто-отключения или вам не нравится как гремит вибродатчик, его можно отключить просто замкнув SW и + на плате контроллера, а провода идущие к ручке вообще не распаивать.
Про корпус. Как я уже писал выше, я выбрал стандартный алюминиевый корпус, который предлагают для данных станций. И выбором своим я, в целом, доволен. Есть несколько моментов, на которые следует обратить внимание.
Во первых, необходимо как-то закрепить блок питания в корпусе. Я это решил банально сверлением четырёх дырок в корпусе и креплением блока питания на винты. В моём случае блок питания представлял из себя просто отдельную плату с радиаторами, и, т.к. корпус алюминиевый, нужно было сделать какие-то бобышки, чтобы плата блока питания не лежала прямо на корпусе. Я для этого вырезал две полоски из оргстекла, в которых просверлил по два отверстия под винты и на этом проблема была решена. Ещё можно, например, вырезать из какой-нибудь полимерной трубки изолирующие колечки нужной высоты, но мне показалось что идея с полосками оргстекла проще.
Во вторых, я понадеялся на сумрачный китайский гений и не проверил размеры корпуса и блока питания. Это было ошибкой. Как можно судить по фотографии ниже, оказалось, что после установки контроллера мой блок влезает в корпус практически впритык, что не есть хорошо. Пришлось отпаять выходные клеммы блока и припаять провода с разъёмом питания контроллера прямо на плату БП. Если бы на плате контроллера не было разъёма, блок получился бы неразборным, что было бы значительно менее удобно. Со стороны 220В я добавил дополнительную изоляцию термоусадкой и каплей термоклея. Также видно полосу термоклея на разъёме 220В - чтобы меньше болтался.
В целом, несмотря на то что всё влезло с минимальными зазорами, получилось приемлемо, но осадочек остался.
Про блок питания и доработки контролера. Как я уже писал выше, у меня была станция версии E с обычным электролитом. Всем известно, что обычные электролиты имеют свойство высыхать со временем, поэтому я заменил электролит на полимерный конденсатор, который валялся под рукой. Также я пропаял контакты энкодера - многие юзеры замечали, что без этого кнопка в энкодере не работала (если вы обратили внимание, на фотографиях, приведённых ранее, видно, что у трёх плат из четырёх центральный контакт энкодера вообще не припаян).
Блок питания, который мне прислали в комплекте со станцией, имел брак - один из диодов "горячей части" был припаян с неверной полярностью, отчего силовой мосфет уже при третьем включении паяльной станции сгорел и пришлось разбираться в чём причина, потратив ещё полдня на ремонт БП. Повезло ещё, что PWM Controller не сдох вслед за мосфетом. Это я к тому, что может иметь смысл таки собрать блок самому, либо использовать какой-нибудь уже проверенный.
В качестве минимальных доработок БП на выходные электролиты была параллельно припаяна керамика малой ёмкости из тех, что валялись под рукой, а также заменён межобмоточный конденсатор на более высоковольтный.
После всех ковыряний получился достаточно мощный и надёжный блок и контроллер, хотя сил потрачено явно больше чем я планировал.
Настройка после сборки
Настроек у станции не так много, большинство из них настраиваются один раз.Непосредственно при работе паяльника можно изменять шаг регулировки температуры и производить программную калибровку температуры — пункты меню Р10 и Р11. Делается это следующим образом — нажимаем на ручку энкодера и удерживаем примерно 2 секунды, попадаем в пункт Р10, кратковременным нажатием изменяем порядок (сотни, десятки, единицы), поворотом ручки изменяем значение, затем опять нажимаем и 2 сек. удерживаем ручку энкодера, значение сохраняется, а мы переходим в пункт Р11 и т.д., последующее 2с. нажатие возвращает в рабочий режим.
Чтобы попасть в расширенное программное меню нужно зажать ручку энкодера и не отпуская подать питание на контроллер.
Наиболее часто встречается следующее меню (краткое описание, в скобках приведены значения по умолчанию):
- P01: опорное напряжение АЦП (2490 мВ - эталон TL431)
- P02: настройка NTC (32 сек)
- P03: вход ОУ коррекция напряжения смещения (55)
- P04: коэффициент усилителя термопары (270)
- P05: коэффициент пропорциональности PID pGain (-64)
- P06: коэффициент интегрирования PID iGain (-2)
- P07: коэффициент дифференцирования PID dGain (-16)
- P08: время засыпания (3-50 минут)
- P09: (в некоторых версиях - P99) сброс настоек
- P10: шаг установки температуры
- P11: коэффициент усилителя термопары
Для перемещения между пунктами меню нужно кратковременно зажимать кнопку энкодера.
Также иногда встречается следующая конфигурация меню:
- P00: восстановление параметров по умолчанию (выберите 1 для восстановления)
- P01: коэффициент усилителя термопары (по умолчанию 230)
- P02: напряжение смещения усилителя термопары, хз что это, продавец советует не менять без измерений (значение по умолчанию 100)
- P03: отношение °C/mV термопары (значение по умолчанию 41, советуют не менять)
- P04: шаг регулировки температуры (0 блокирует температуру жала)
- P05: время засыпания (0-60 минут, 0 - отключить засыпание)
- P06: время отключения (0-180 минут, 0 - функция отключения неактивна)
- P07: коррекция температуры (по умолчанию +20 градусов)
- P08: режим пробуждения (0 - чтобы выйти из сна можно вращать энкодер или встряхивать ручку, 1 - из сна можно выйти только вращением энкодера)
- P09: что-то связанное с режимом нагрева (измеряется в градусах)
- P10: временной параметр для предыдущего пункта (секунды)
- P11: время, после которого должно сработать "автоматическое сохранение настроек" и выход из меню.
Стоит заметить, что, в отличии от трассировки платы, вариантов прошивок может быть гораздо больше, поэтому нет единственно верного описания пунктов меню - вариантов может быть множество, даже в одной версии платы они могут отличаться. Разве что можно посоветовать всё-таки брать модели с текстовым дисплеем, а при его отсутствии смотреть рекомендации продавца у которого покупали.
Выводы
Условные минусы:- «Из коробки» температура жала не обязательно соответствует действительности, пришлось немного поковыряться с термопарой, чтобы получить приемлемый результат.
- Для каждого жала приходится калибровать станцию заново. Я жала меняю не часто, для меня не критично. Кроме того, в некоторых версиях прошивки реализована возможность сохранять несколько профилей, поэтому данный минус в некоторых случаях не актуален.
Итого: в целом станция работает отлично и я считаю, что геморрой со сборкой себя полностью оправдывает. Чуть позже я проведу сравнение нескольких разных станций, там и опишу все достоинства\недостатки.
На этом всё, спасибо за прочтение!